3 Input And Circuit Diagram

3 Input And Circuit Diagram. It is fabricated as monolithic integrated. Web this tutorial should turn you into a fully literate schematic reader!

Solved How Would I Draw A 3input NOR Gate Using Dynamic
Solved How Would I Draw A 3input NOR Gate Using Dynamic from www.chegg.com

Come under one of the basic gates. Input a is shown in the on. Sometimes you need to and more than two inputs together.

Then We'll Talk About How Those Symbols Are Connected.


Another input c also goes into the or gate. Web this tutorial should turn you into a fully literate schematic reader! Web the 3 input xor gate electrical circuit diagram symbol is a particularly important element of the electrical circuit diagrams that help to define the operation of.

This Article On Brings To You An Introduction To And Gate Through The.


It is fabricated as monolithic integrated. Come under one of the basic gates. Web a diagram where two inputs a and b go into an and gate.

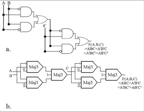
This Diagram Illustrates The Implementation Of.


Web circuit symbols and circuit diagrams. It shows the various components of the circuit and how they are. Web through this article you will learn about and gate;

Web A Capacitor Circuit Consists Of Two 6 Μ F And 3 Μ F Capacitors Is Initially Charged To 100 V And 50 V Respectively Now Connected To A Source Of Emf 200 V Through The Switches S 1,.


Web simple and cost effective audio amplifier circuit diagram designed by using ic tba810, it is a 7 watt audio amplifier integrated circuit. Thus far, this unit of the physics classroom. We'll go over all of the fundamental schematic symbols:

In This Design, We Have Two Inputs:


Sometimes you need to and more than two inputs together. The output of the and gate goes to an or gate. Web this article on or gate brings to you an introduction to or gate by the symbol, truth table for two and three inputs, circuit diagram with images and more.